先要给大家说清楚,“高考选择日语,很多学校都不行”,“很多专业都不能选”,这些都是错误的解读。要想看清楚一所大学对【高考日语】学生的限制,必须要查看大学官方的招生简章,今天江户酱就教大家用3步查清楚心仪的大学对于高考外语语种的限制问题。一起来看一下吧!
①登录官网
▲搜索学校官网▲
▲进入“本科生招生”▲
②查找到【本科招生简章】
▲找到Z新的“招生简章/政策”▲
▲找到Z新的“招生简章/政策”▲
③查看简章中【外语要求】
▲查看简章中对外语的要求▲
通过以上操作,就可以准确地了解该高校对高考学生外语的具体要求,其实大部分学校都只是针对外国语言文学、中外联合办学等专业有限制,其他的都可以选择的!
如何同时查看多所学校?
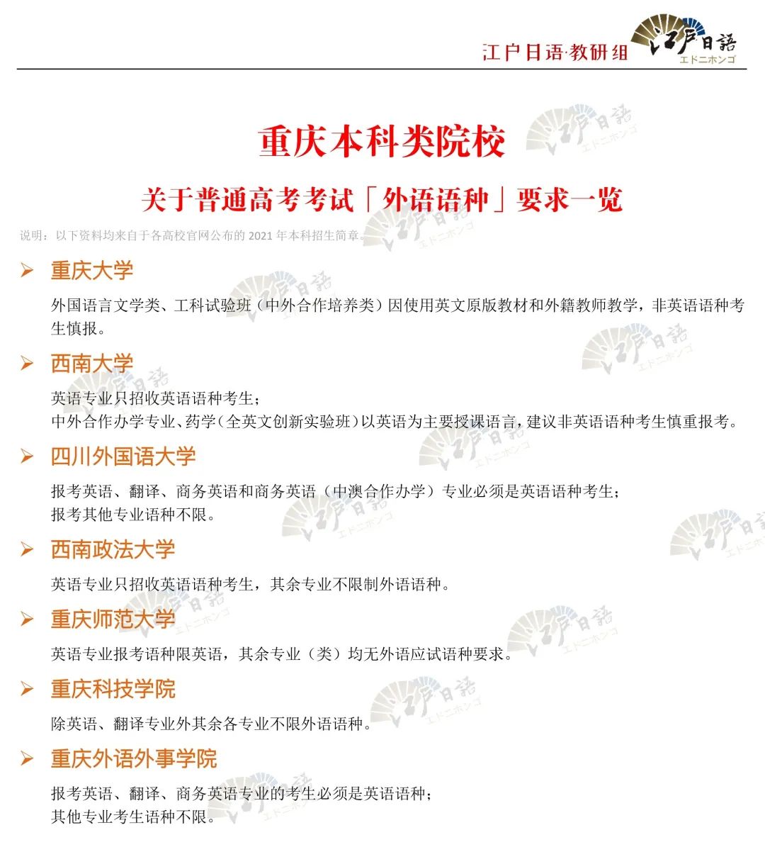
如果同时想看多所学校,一所所找觉得太麻烦的话,江户酱再独家教授大家一个方法:那就是关注【重庆江户日语】微信公众号,我们将在高考这段时间陆续为大家整理发布全国各地区高校对高考外语语种,特别是高考日语的限制问题,今天先来看看重庆地区的本科院校。
点击下方图片,查看高清大图,推荐保存哟!
▲建议保存▲
▲建议保存▲
以上就是江户酱介绍的关于国内高校对高考外语语种的限制问题的相关解答。如有小伙伴还不知道该怎样操作查看,欢迎文章下方留言,参与讨论。全国各省市高校对高考外语语种的限制等相关问题持续更新,小伙伴们一定要码住收藏学习哦!




