11月21日,重庆四川外国语大学就宣布受疫情影响,定于12月4日开展的本年度第二次日语能力考试该考点取消。这也是重庆地区唯一的考点取消考试。受疫情影响,全国范围内,多所大学陆续取消该考试的考点。以下是详细信息,跟着考级日语的老师一起来看看吧。

▲四川外国语大学取消考点▲
截止11月25日12:00,只剩下12个考点举行本次12月的日本语能力考试(JLPT),汇总如下:

剩余考点中,江户酱已将所有发布入校要求的考点汇总,大家可以根据自己所报考的考点直接下拉查看。
注意:东华大学外语学院(上海)考点中目前为止没有公布过考试相关通知,考试是否举行还要看后面情况。考生及时查看,不要延误考前准备。
>>上海
◆华东师范大学
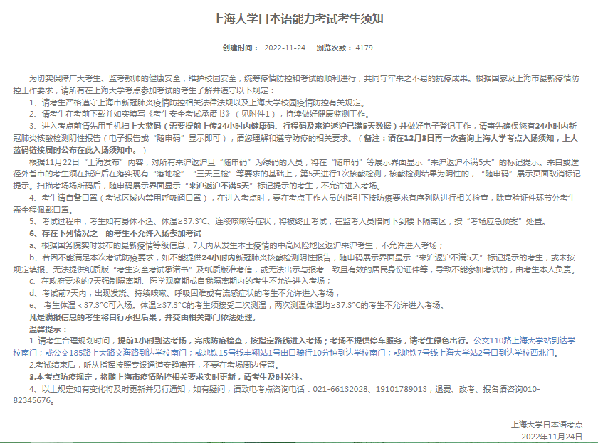
◆上海大学
◆上海师范大学
>>广东
◆深圳职业技术学院
>>福建
◆福建省教育考试院考试服务中心
◆厦门大学
>>浙江
◆浙江大学
◆浙江工商大学
◆浙江教育考试服务中心(浙江财经大学)
◆宁波大学
>>贵州
◆贵州大学外国语学院
<温馨提示:图片较长,可以点击加载高清大图>

▲华东师范大学考点入校要求▲

▲上海大学考点入校要求▲

▲上海师范大学考点入校要求▲

▲深圳职业技术学院入校要求▲

▲福建省教育考试院考试服务中心入校要求▲

▲浙江大学入校要求▲

▲浙江工商大学入校要求▲

▲宁波大学入校要求▲
目前还未更新Z新的入校要求的考点有东华大学外语学院、厦门大学、浙江教育考试服务中心(浙江财经大学)、贵州大学外国语学院四个,重庆日语培训的老师也请考生持续关注,及时掌握考场相关须知,进行考前准备。

报名热线:023-60331694 免费试听:18290466461
留学规划:13708326751 QQ:768689036
新浪微博:重庆江户日本语学校
公 众 号:重庆江户日语 | 新语通出国服务中心
小 红 书:江户日语 | 日语大鲸鱼老师
抖 音:江户日语 | 日语大鲸鱼老师
大坪校区 | 奥莱校区 | 大学城校区|网课中心
重庆江户日语培训学校主营各类日语培训和日本留学,常年开设:留学日语、高考日语、考级日语、少儿日语、兴趣日语等课程,同时免费为学生办理日本语言学校申请。
江户日语 | 大坪总校 电话:023-60331694 微信:jhriyu007 地址:大坪·时代天街2号1幢1807-1808(地铁1号线石油路站2B出口步行3分钟)
江户日语 | 大学城校区 电话:15826121306 微信:yujinbo123 地址:大学城·熙街24栋8-2(地铁1号线大学城站1出口步行5分钟)
江户日语 | 奥莱校区 电话:023-60331694 微信:jhriyu0722 地址:两江·奥莱美联广场8-7(地铁3号线金渝站3出口/10号线民心佳园站1出口)