正规重庆日语培训机构

学习资讯

联系我们

重庆江户日语·日本留学中心

电话:023-60331694

微信 : jhriyu0722,jhriyu007

大 坪 校 区|| 重庆市渝中区时代天街2号1幢1807-1808

大学城校区|| 重庆市沙坪坝区大学城熙街24栋8-2

奥 莱 校 区|| 重庆市两江新区汇流路1号美联广场商务中心807

<重庆日语培训机构>

内侧图.jpg

未标题-2.jpg

当前位置: 首 页 >> 日本留学 >> 在线课堂

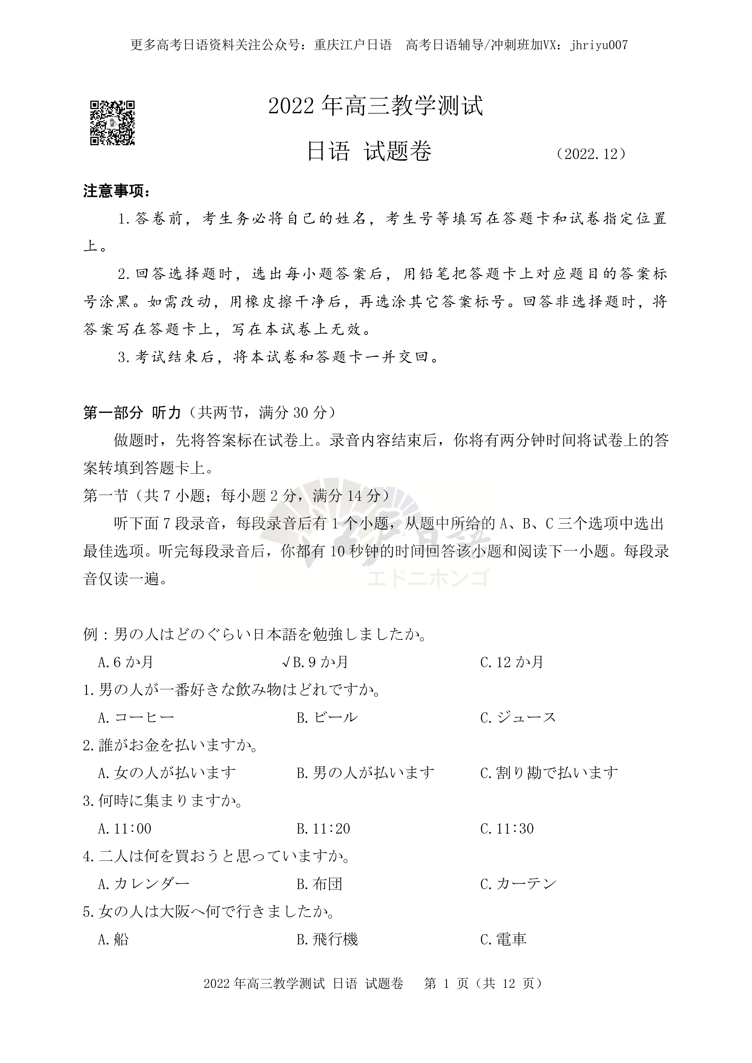
2023届浙江省嘉兴市高三上学期12月教学测试日语试题(一模)

发布日期:2022-12-14 作者:重庆江户日语 点击:

今天分享的高考日语试题来自:浙江省嘉兴市2023届高三上学期12月教学测试日语试题(一模),高三学子码住收藏学习,及时查漏补缺,进行知识点汇总整理,高效备战高考。

高三一模日语试卷:

高考日语1高考日语2


高考日语3高考日语4

高考日语5


高考日语6高考日语7高考日语8高考日语9


高考日语10

高考日语11



高考日语12



日语试题答案:

高考日语答案

本文网址:http://www.jpedo.com/news/2740.html

关键词:高考日语,日语学习,日语高考

tyyu.png

联系我们

报名热线:023-60331694 免费试听:18290466461   

留学规划:13708326751   QQ:768689036

新浪微博:重庆江户日本语学校

公 众 号:重庆江户日语 | 新语通出国服务中心

小 红 书:江户日语 | 日语大鲸鱼老师

抖     音:江户日语 | 日语大鲸鱼老师

大坪校区 | 奥莱校区 | 大学城校区|网课中心


关注我们

重庆江户日语培训学校主营各类日语培训和日本留学,常年开设:留学日语高考日语考级日语少儿日语兴趣日语等课程,同时免费为学生办理日本语言学校申请

江户日语 | 大坪总校 电话:023-60331694 微信:jhriyu007 地址:大坪·时代天街2号1幢1807-1808地铁1号线石油路站2B出口步行3分钟

江户日语 | 大学城校区 电话:15826121306 微信:yujinbo123 地址:大学城·熙街24栋8-2(地铁1号线大学城站1出口步行5分钟)

江户日语 | 奥莱校区 电话:023-60331694 微信:jhriyu0722 地址:两江·奥莱美联广场8-7(地铁3号线金渝站3出口/10号线民心佳园站1出口


渝ICP备18008107号-4  Powered by 祥云平台  技术支持:橙柚青
备案图标.png

渝公网安备 50010302003363号